схемы
проэкты
документация
FreeCircuits.ru

УКВ ЧМ радиопередатчик с дальностью действия до 300 м
Автор internum
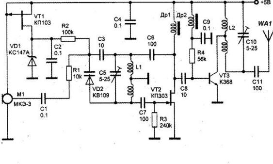
Задающий генератор этого передатчика выполнен на полевом

транзисторе VT2 типа КПЗОЗ. Частота генерации определяется элементами L1, С5, СЗ, VD2. Частотная модуляция производится варикапом VD2 типа КВ109. Рабочая точка варикапа задается напряжением со стабилизатора на транзисторе VT1 типа КП103, стабилитроне VD1 типа КС147А и конденсаторе С2.
Усилитель мощности выполнен на транзисторе VT3 типа КТ368. Рабочая точка усилителя определяется резистором R4. В качестве антенны использован отрезок провода длиной 15...50 см. Дроссели Др1 и Др2 - любые, индуктивностью 100 мкГн. Катушки L1 и L2 наматываются на полистироловых каркасах диаметром 5 мм с подстроечными сердечниками 100ВЧ или 50ВЧ. Количество витков - 3,5 с отводом от середины, шаг намотки 1 мм, провод ПЭВ 0,5 мм. Вместо транзистора КПЗОЗ можно использовать КП302, КП307. Настройка передатчика заключается в установке частоты конденсатором С5, получении максимальной мощности подбором резистора R4, и подстройке резонансной частоты контура конденсатором СЮ. Описание радиопередатчика приводится в [1].
Схема: УКВ ЧМ радиопередатчик с дальностью действия до 300 м
Версия для печати: ![]()
871
19 March 2007
